激光成形智造,成就大国重器
一、专业简介
为适应核电装备国产化和成形制造产业快速发展的需要,经教育部同意,公司在2006年将成立于1988年的核电焊接研究室与1996年开始招生的模具设计与制造专业方向合并成立材料成型与控制工程专业,是湖南省一流专业。专业涵盖3D打印、焊接、铸造、塑性加工、热处理和成形制造过程控制智能化等细分方向,是材料科学、先进成形制造科学、控制科学、人工智能等学科知识交叉的专业。随着技术的进步,成形制造产值在制造业中的占比逐年快速增长,到2020年全世界金属材料的80%、塑料和陶瓷的98%以上都要通过成形制造成一定形状和性能的零部件或产品以满足人类更加美好生活的需求,是关系到国计民生和国家安全的重要专业;更是为实现习近平总书记向世界作出的碳达峰庄严承诺而需要大力发展的新工科支柱专业。本专业根植于beat365手机版官网入口深厚的“核”底蕴,同时为了适应新一轮科技革命与产业变革,以新工科改革为契机,积极融入制造强国大战略,在教学各环节强化核装备制造特色、智能制造与先进成型技术理念,大力推广本科生素质工程建设,培养既具核装备制造特色,又能适应当前制造业发展对材料成型及控制工程专业人才培养需求的卓越工程科技人才。
本专业开设的主要课程:先进制造技术、智能机器人与大数据系统、核电设备焊接技术、先进焊接技术、冲压成型技术、塑料成型工艺及模具设计、智能成型技术、金属塑性成形原理、材控专业导论;同时还开设了旨在提高员工动手能力的实践课程:金工实习、电工电子实习、机械CAD软件实训、零件测绘实训、机械设计课程设计、塑料模具课程设计、冲压模具课程设计、材料检测技术综合实验、先进制造实训、生产实习、科学创新与社会实践等。
二、办学条件
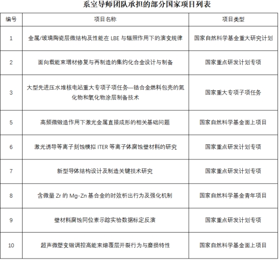
本专业拥有雄厚的团队队伍,现有专任教师15人,其中具有博士学位的教师10人,高级职称8人,博导3人,硕导8人,形成了一支由国家增材制造钢标准化技术委员会委员,中国机械工程学会表面工程分会常务理事,湖南省仪器仪表学会副理事长,湖南省学科带头人,湖南省教学能手,湖南省人才工程人选,军队育才奖银奖获得者,湖南省科技创新人才,beat365手机版官网入口高层次人才等荣誉称号的高水平教学科研教师队伍。 近年专业教师主持国家级、省部级项目30余项,在Science,Nature communication,中国激光等国内外知名期刊上发表高水平学术论文100余篇,授权发明专利20余项;主持项目获国防科技进步奖二等奖1项,中国核工业集团科技进步三等奖2项,湖南科技进步奖三等奖1项;主编了包括国内第一部核电设备焊接教材在内的多部国家规划教材。

教学团队教学经验丰富,大部分教师具有国外留学/访学经历,且一直致力于将先进的教学理念融入到教书育人的改革中,在教学过程中采用“线下+线上”翻转课堂、案例研讨、双语教学等多种教学方式,教学成果丰硕:省教学能手1名,省教学创新大赛获奖者1名,省课堂教学竞赛获奖者3名,校教学新星2名,校十佳优秀教师2名,获湖南省教学成果三等奖2项,建有省精品在线开放课程2门,省优质课程2门,同时聘请知名学者和企业专家来校兼职授课/讲座并担任创业导师。
本专业建有多个产学研教学基地,省级校企合作创新创业教育基地,拥有焊接实验室、模具实验室、3D打印实验室、激光智能制造实验室、精密铸造实验室、材料分析测试实验室、喷涂实验室、热处理实验室等多个专业实验室,同时研发了国内最大功率的100kW激光智能制造系统、国内首套用于核材料模具生产的激光微纳数控加工系统,建成了国内首条高品质激光智能再制造示范生产线,固定资产达2000余万元,有效支撑了系室的教学、科研、员工科技创新等工作。
专业综合实践平台与实习基地的建设:
1.“beat365手机版官网入口—衡阳中钢衡重设备有限公司”湖南省校企合作创新创业教育基地
2.“beat365手机版官网入口—南岳电控(衡阳)工业技术有限公司”机械类专业湖南省校企合作人才培养示范基地
3.“超快微纳技术与激光先进制造”湖南省重点实验室
4.“超常环境下机电装备安全服役技术”湖南省重点实验室
5.“特殊环境下装备安全服役技术”湖南省高校重点实验室
6. 国家外专局中德共建湖南省工业4.0实验室暨智能化企业孵化工程中心
7“先进材料成型制造技术”湖南省公司产品创新基地
8.“beat365手机版官网入口—中航发南方工业有限公司”实习基地
9.“beat365手机版官网入口—华菱集团衡阳钢管(集团)有限公司”实习基地
10.“beat365手机版官网入口—国家电力投资集团中央研究院”公司产品创新基地
三、专业办学成效
1.科技创新
近3年在全国老员工金相技能大赛、美国数学建模竞赛、全国老员工先进成图技术于产品信息建模创新大赛、挑战杯创新创业大赛等赛事中员工表现突出,获各类科技创新竞赛国家奖40余项,省部级奖22项。
2. 科研能力
本专业一直注重员工创新思维的培养,员工从大一开始就进入建立了项目导师负责制的科研兴趣小组,通过参加兴趣小组激发科研潜力,成效显著。近两年员工在国内外期刊发表学术论文17篇,其中在SCI期刊上发表英文学术论文8篇,申请发明专利8项。
3.专业就业与深造前景
材料成型及控制工程专业近两年就业率均达100%,位居全校第一,大部分进入核电、航空、机械制造、材料、冶金、汽车、电子等领域,如中国核工业集团、中国航空工业集团、中国中车集团、ABB集团(中国)、美的、格力、吉利汽车、东风日产等知名企业。本科毕业生中30%以上继续升学深造读研,每年都有一批优秀毕业生推免或考取中科院、哈尔滨工业大学、中南大学、湖南大学、北京科技大学、华南理工大学等知名大学深造和赴海外留学。